
[Corrigendum] Novel crosstalk between KLF4 and ZEB1 regulates gemcitabine resistance in pancreatic ductal adenocarcinoma
- Authors:
- Published online on: December 10, 2020 https://doi.org/10.3892/ijo.2020.5157
- Pages: 278-279
-
Copyright : © Wang et al. This is an open access article distributed under the terms of Creative Commons Attribution License [CC BY 4.0].
Article
Int J Oncol 51: [Related article:] 1239-1248, 2017; DOI: 10.3892/ijo.2017.4099
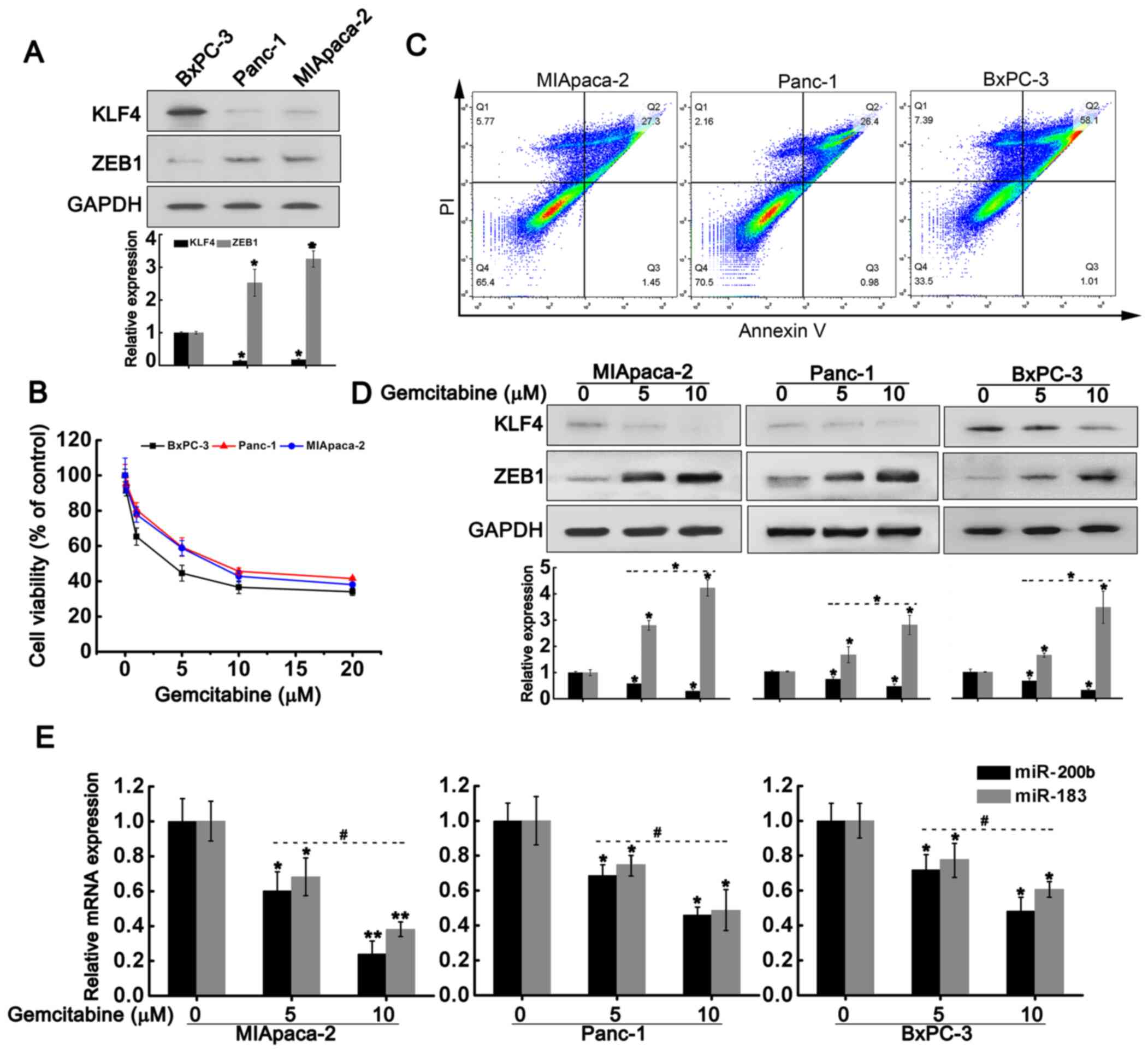
Subsequently to the publication of the above article, an interested reader drew to the attention of the Editorial Office that, in Fig. 1C on p. 1242, the flow cytometric images contained what appeared to be regular and repeating groups of cells. The office consequently asked the authors to provide the raw data for these images, as they would have been generated from the printouts, and the authors were able to demonstrate that these apparent anomalies were not contained in the original data. It is possible that the anomalous appearance of the data in this Figure may have resulted either from low resolution of the images, or the Figure itself may have been compressed. We are reprinting Fig. 1C opposite, highlighting the data of interest in greater detail. We trust that this satisfies the concerns of the reader in this instance, and thank them for their enquiry to the Editorial Office.
The authors also requested that, after having provided the raw data of the original image in order to clarify the concerns of the reader, they may republish Fig. 1 featuring alternative data for Fig. 1C. The revised version of Fig. 1 is consequently shown on the next page. In this figure, flow cytometric analysis demonstrated that treatment with 10 µM gemcitabine induced the death of 66.5% of the BxPC-3 cells, 29.54% of the Panc-1 cells, and 34.52% of the MIApaca-2 cells (Fig. 1C).
The authors confirm that these data support the main conclusions presented in their paper, and are grateful to the Editor of International Journal of Oncology for allowing them this opportunity to publish a Corrigendum. They also apologise to the readership for any inconvenience caused.