
Long non‑coding RNA TMPO‑AS1 serves as a tumor promoter in pancreatic carcinoma by regulating miR‑383‑5p/SOX11
- Authors:
- Published online on: February 4, 2021 https://doi.org/10.3892/ol.2021.12517
- Article Number: 255
-
Copyright: © Xue et al. This is an open access article distributed under the terms of Creative Commons Attribution License.
Abstract
Introduction
Pancreatic carcinoma is a malignant tumor of the digestive tract, which is difficult to diagnose and treat. Approximately 90% of pancreatic cancers are ductal adenocarcinomas derived from ductal epithelium (1). In recent years, its morbidity and mortality have significantly increased. To make matters worse, the surgical mortality rate is high, and the cure rate is markedly low (2). At present, the cause of pancreatic cancer is not clear. It has been reported that chronic pancreatitis and diabetes may be related to the occurrence of pancreatic cancer (3). In addition, pancreatic cancer is a highly malignant tumor with a markedly poor prognosis. The one-year survival rate for pancreatic cancer patients is 8%, and the five-year survival rate is 3%. The median survival time is only 2 to 3 months (4). Early diagnosis and early treatment is the key to improving the prognosis of pancreatic cancer patients. Therefore, it is urgent to explore new targets to improve the survival rate of pancreatic cancer patients.
Long noncoding RNAs (lncRNAs) have been reported to regulate the tumorigenesis of numerous human cancers, including pancreatic cancer. For example, lncRNA CASC2 suppressed the metastasis of pancreatic carcinoma cells by downregulating miR-21 (5). DUXAP8 is a pseudogene derived lncRNA that promotes the growth of pancreatic carcinoma cells through epigenetic silencing of CDKN1A and KLF2 (6). In the present study, the role of lncRNA TMPO antisense RNA 1 (TMPO-AS1) in pancreatic carcinoma was investigated, and previous studies have not been reported. The upregulation of lncRNA TMPO-AS1 has been detected in lung adenocarcinoma and prostate cancer (7,8). Functionally, lncRNA TMPO-AS1 was revealed to promote the progression of non-small cell lung cancer by regulating its natural antisense transcript TMPO (9). In addition, lncRNA TMPO-AS1 promoted the occurrence of osteosarcoma by regulating the miR-199a-5p/WNT7B axis (10). However, the regulatory mechanism of lncRNA TMPO-AS1 remains unknown in pancreatic cancer. Therefore, the present study aimed to clarify the function of lncRNA TMPO-AS1 in pancreatic cancer.
As is well known, competitive endogenous RNA (ceRNA) competes with miRNA target genes by binding microRNA (miRNA). lncRNAs can affect the expression of these target genes and ultimately regulate tumorigenesis by acting as ceRNAs (11). In the present study, it was predicted that miR-383-5p has a binding site with lncRNA TMPO-AS1. miR-383 has been demonstrated to suppress the development of pancreatic carcinoma by inhibiting the expression of GAB1 (12). In addition, SRY-related high-mobility group box 11 (SOX11) was predicted to be a potential target of miR-383-5p. The important role of SOX11 in human diseases has been reported. It has been revealed that SOX11 is associated with poor clinicopathological characteristics of human prostate cancer (13). miR-145 has been reported to suppress the growth of endometrial cancer by targeting SOX11 (14). However, the relationship between miR-383-5p and SOX11 in pancreatic cancer has not been investigated.
Therefore, the present study clarified the regulatory mechanism of the lncRNA TMPO-AS1/miR-383-5p/SOX11 axis. Concurrently, the functions of lncRNA TMPO-AS1, miR-383-5p and SOX11 were also investigated in pancreatic cancer. This research will help us better understand the functional mechanism of lncRNA TMPO-AS1 in pancreatic carcinoma.
Materials and methods
Clinical tissues
Thirty-eight patients with pancreatic carcinoma (33–81 years old; 24 males and 14 females) diagnosed at Qingdao Hospital of Traditional Chinese Medicine (Qingdao Hiser Hospital; Qingdao, China) were involved in the present study from January 2017 and November 2019. The inclusion criteria comprised of patients who were diagnosed with pancreatic carcinoma and had not received chemotherapy or other treatments. The exclusion criteria included patients with pancreatic carcinoma who had infections, immune system diseases, chronic diseases or other types of cancer concurrently, such as biliary tract or pulmonary infection, rheumatoid arthritis, uremia and leukemia. All participants only received surgery and provided written informed consents. The study was approved by the Institutional Ethics Committee of Qingdao Hospital of Traditional Chinese Medicine (Qingdao Hiser Hospital). The pancreatic carcinoma tissues and adjacent non-tumor tissues were frozen in liquid nitrogen and stored at −80°C for further experiments.
Cells culture and transfection
Pancreatic duct epithelial cell line HPDE6-C7 and pancreatic cancer cells SW1990, PANC-1 (ATCC) were grown in DMEM (Gibco; Thermo Fisher Scientific, Inc.) containing 10% fetal bovine serum (FBS; Invitrogen Thermo Fisher Scientific, Inc.). These cells were incubated at 37°C in an atmosphere with 5% CO2.
The miR-383-5p mimic (5′-AGAUCAGAAGGUGAUUGUGGCU-3′) and control miRNA mimic (mimic-NC, 5′-ACUACUGAGUGACAGUAGA-3′), miR-383-5p inhibitor (5′-AGCCACAAUCACCUUCUGAUCU-3′) and control miRNA inhibitor (inhibitor-NC, 5′-UUCUCCGAACGUGUCACGUTT−3′) were purchased from Shanghai GenePharma Co., Ltd. The TMPO-AS1 or SOX11 siRNA (si-TMPO-AS1, 5′-AGGTAGAAACGCAGTTTAA-3′; si-SOX11, 5′-GCTAGGTTAGAATACATTTAA−3′) and non-silencing siRNA (si-NC, 5′-CAGUACUUUUGUGUAGUACAAA-3′) oligonucleotide were also purchased from Shanghai GenePharma Co., Ltd. The cDNA encoding TMPO-AS1 was sub-cloned into the vector pcDNA3.1 (the pcDNA-TMPO-AS1 primers were used as follows: Forward, 5′-GGGGTACCGGGTTGGTGCGAGCTTCC-3′ and reverse, 5′-CCGCTCGAGCACTGTTCAAATTTAACA−3′; Invitrogen; Thermo Fisher Scientific, Inc.). The empty pcDNA3.1 vector (pcDNA-NC) was used as a control. Lipofectamine 2000 (Invitrogen; Thermo Fisher Scientific, Inc.) was used for the transfection into SW1990 cells for 48 h (37°C) following to the manufacturer's protocol. Following transfection, the cells were cultured in a humidified incubator at 37°C and 5% CO2 for 48 h before the initiation of further experiments.
Reverse transcription-quantitative (RT-q)PCR
Total RNA was extracted from pancreatic cancer tissues and cells using TRIzol reagent (Invitrogen; Thermo Fisher Scientific, Inc.). The cDNA was synthesized using PrimeScript RT reagent kit according to the manufacturer's protocol (Takara Biotechnology Co., Ltd.; reverse transcription primer: 5′-GTCGTATCCAGTGCGTGTCGTGGAGTCGGCAATTGCACTGGATACGACAGCCAC−3′; protocol: 30 min at 16°C, 30 min at 42°C, and 5 min at 85°C). RT-qPCR was performed using SYBR-Green or TaqMan kit (TaKaRa, Dalian, China) and primers. PCR was performed as follows: 25 cycles of 10 min at 98°C, 10 sec at 98°C, 10 sec at 55°C and 20 sec at 72°C, with a final extension at 72°C for 5 min. The relative expression of TMPO-AS1, miR-383-5p, SOX11 were quantified using the 2−∆∆cq method (15) and they were normalized to GAPDH or U6. The primers used were: TMPO-AS1 forward, 5′-AACCCAGCCCACACACTAC-3′ and reverse, 5′-GAATATGAGTGCCTGCAGAC-3′; miR-383-5p forward 5′-GGGAGATCAGAAGGTGATTGTGGCT-3′ and reverse, 5′-CAGTGCGTGTCGTGGAGT−3′; U6 forward, 5′-GCTTCGGCAGCACATATACTAAAAT-3′ and reverse, 5′-CGCTTCACGAATTTGCGTGTCAT-3′; SOX11 forward, 5′-GGTGGATAAGGATTTGGATTCG-3′ and reverse, 5′-GCTCCGGCGTGCAGTAGT−3′; GAPDH forward, 5′-AGAAGGCTGGGGCTCATTTG-3′ and reverse, 5′-AGGGGCCATCCACAGTCTTC-3′.
Western blot analysis
Cells were lysed with RIPA cell lysis buffer (Pierce; Thermo Fisher Scientific, Inc.). In brief, the BCA Protein Assay Kit (Pierce; Thermo Fisher Scientific, Inc.) was used to quantify the protein concentration. Equal amounts of protein samples (30 µg) were loaded onto 10% SDS-PAGE gel and then transferred onto PVDF membranes. After blocking with 5% skim milk at room temperature for 1 h, the membranes were incubated with SOX11 (rabbit polyclonal; dilution, 1:1,000; cat. no. ab170916) and GAPDH (rabbit monoclonal, dilution, 1:1,000; cat. no. ab181602) primary antibodies overnight at 4°C and then with the HRP-conjugated secondary antibody (mouse anti-rabbit, dilution, 1:2,000; cat. no. 58802; New England BioLabs, Inc.) for 2–3 h at room temperature. Finally, the images of the protein bands were captured by a Tanon detection system using ECL reagent (Thermo Fisher Scientific, Inc.).
MTT assay
Cell proliferation was measured by MTT assay. Briefly, the transfected SW1990 cells (3×103 cells/well) were seeded into 96-well plates. These cells were incubated at 37°C in DMEM medium for 24, 48, 72 or 96 h, respectively. Then, the cells were incubated at 37°C for 4 h with fresh medium containing 10% MTT. Finally, DMEM culture medium was discarded and 200 µl dimethyl sulfoxide was then added to each well to completely dissolve the crystals. The absorbance at 490 nm was detected by a spectrophotometer (Bio-Rad Laboratories, Inc.).
Transwell assay
Transwell chambers (8 µm pore size; Corning, Inc.) were used to assess migration and invasion. SW1990 transfected cells (2×104) were seeded in the upper chamber and DMEM medium with 10% fetal bovine serum was added in the lower chamber. Next, these cells were incubated at 37°C with 5% CO2 for 18 h. Then the cells on the lower surface were fixed with 4% paraformaldehyde for 20 min at room temperature and stained with 0.1% crystal violet overnight at 4°C after the cells that did not migrate or invade were removed by a cotton swab. For the invasion assay, the Transwell chambers were precoated with Matrigel (BD Biosciences). Images were captured under an inverted microscope (magnification, ×200; Olympus Corporation).
Bioinformatics analysis
To identify the putative miRNA target, we utilized online miRNA target analysis tools TargetScan (http://www.targetscan.org/) and starBase version 2.0 (http://starbase.sysu.edu.cn/n) to perform the prediction. The list of potential targets and binding sites were available by searching the database.
Dual luciferase reporter assay
SW1990 cells were seeded in 24-well plates and incubated for 24 h prior to transfection. The 3′-UTR of wild-type or mutant TMPO-AS1 or SOX11 was inserted into the pmiR-GLO vector (Promega Corporation). The vector was then transfected into SW1990 cells with miR-383-5p mimics or miR-NC using Lipofectamine 2000 (Invitrogen; Thermo Fisher Scientific, Inc.). After 48 h, the luciferase activity was measured by the dual-luciferase reporter gene assay system (Promega Corporation). The firefly luciferase activities were normalized to Renilla luciferase activity.
Xenograft assays
All animal experiments were approved by the Ethics Committee of Animal Experiments of Qingdao Hospital of Traditional Chinese Medicine (Qingdao Hiser Hospital; Qingdao, China) (approval no. ANI2019-56; approval date: March 6, 2019). SW1990 cells were transfected with sh-TMPO-AS1 or empty vector (50 ng/well; Shanghai GenePharma Co., Ltd.) using Lipofectamine 2000 (Invitrogen; Thermo Fisher Scientific, Inc.). Next, transfected SW1990 cells (2×106 cells in 100 µl DMEM without FBS) were injected subcutaneously into the upper right flank of four female nude mice (4-week-old Balb/c/nu mice; 30 g; Changzhou Kaiwen Laboratory Animal Co., Ltd.). The mice were maintained under specific pathogen-free conditions and housed in ventilated cages with free access to food and water. Tumor growth was examined every 3 days, and the tumor volume (V) was determined by measuring the length (L) and width (W) of the tumor with a caliper and calculated using the formula V=(L × W2) × 0.5. Subsequently, 18 days later, the tumors were removed and weighed. All animals were euthanized by intraperitoneal injection of 1% sodium pentobarbital (150 mg/kg) anesthetic. Animal death criteria included cardiac arrest, continued absence of spontaneous breathing for 2–3 min, extreme pupil dilation and no blink reflex in animals.
Statistical analysis
Data are expressed as the mean ± standard deviation (SD) and analyzed by SPSS 19.0 (IBM Corp.) or Graphpad Prism 6 (Graphpad Software, Inc.). Paired Student's t-test was used for comparisons between tumor and adjacent non-tumor samples of the same individuals, while unpaired Student's t-test was used for other comparisons between two groups. One-way ANOVA followed by Bonferroni's multiple comparisons post hoc test was used to calculate the difference between multiple groups. P<0.05 was considered to indicate a statistically significant difference.
Results
lncRNA TMPO-AS1 aggravates carcinogenic behaviors of pancreatic carcinoma
Compared with normal tissues, TMPO-AS1 expression was upregulated in pancreatic carcinoma tissues (Fig. 1A). Similarly, the expression of lncRNA TMPO-AS1 in SW1990 and PANC-1 pancreatic cancer cells was higher than that in HPDE6-C7 cells (Fig. 1B). Based on the aforementioned results, SW1990 cells were used to investigate the function of TMPO-AS1 in pancreatic carcinoma due to the significant difference of TMPO-AS1 expression. Next, TMPO-AS1 siRNA was transfected into SW1990 cells. The transfection efficiency was detected by RT-qPCR (Fig. 1C). An MTT assay revealed that downregulation of TMPO-AS1 inhibited cell proliferation in SW1990 cells (Fig. 1D). A Transwell assay revealed that knockdown of TMPO-AS1 restrained cell migration and invasion in SW1990 cells (Fig. 1E and F). The aforementioned results indicated that the upregulation of lncRNA TMPO-AS1 promoted cell proliferation and motility in pancreatic carcinoma.
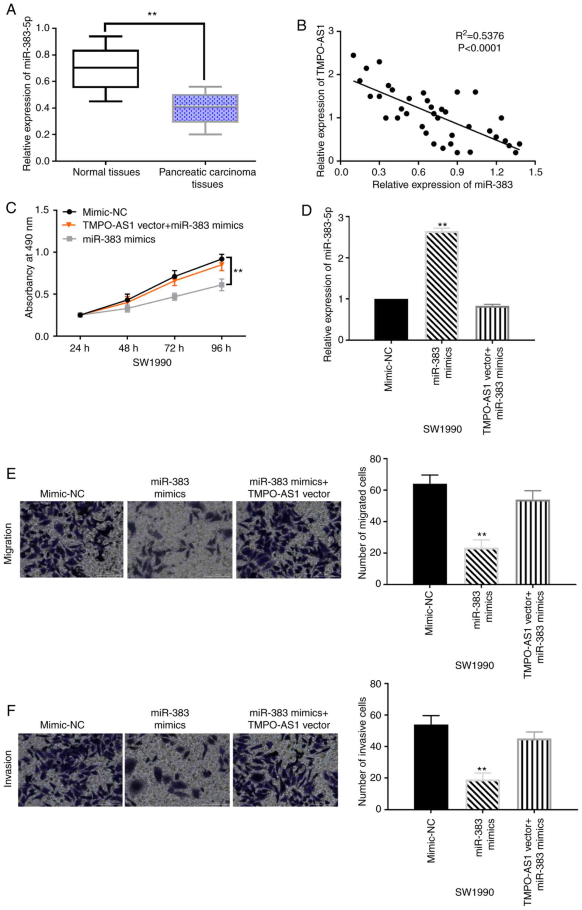
lncRNA TMPO-AS1 and miR-383-5p expression levels are reciprocally inhibited in pancreatic carcinoma
The starBase version 2.0 (http://starbase.sysu.edu.cn/n) predicted that lncRNA TMPO-AS1 has a binding site with miR-383-5p (Fig. 2A). A dual luciferase reporter assay revealed that miR-383-5p mimics reduced the luciferase activity of wt-TMPO-AS1 and did not affect the luciferase activity of mut-TMPO-AS1 in SW1990 cells (Fig. 2B). This indicated that lncRNA TMPO-AS1 directly targeted miR-383-5p. Subsequently, the transfection efficiency of TMPO-AS1 vector and siRNA was detected in SW1990 cells by RT-qPCR (Fig. 2C). In addition, it was revealed that the expression of miR-383-5p in SW1990 cells was downregulated by the TMPO-AS1 vector and upregulated by TMPO-AS1 siRNA (Fig. 2D). Next, the transfection efficiency of miR-383-5p mimics or inhibitor was detected in SW1990 cells by RT-qPCR (Fig. 2E). Concurrently, miR-383-5p mimics in SW1990 cells also reduced TMPO-AS1 expression, while miR-383-5p inhibitor increased the expression of TMPO-AS1 in SW1990 cells (Fig. 2F). Collectively, the expression levels of lncRNA TMPO-AS1 and miR-383-5p exhibited mutual inhibition in pancreatic carcinoma.
miR-383-5p restrains pancreatic carcinoma cell proliferation and motility by interacting with lncRNA TMPO-AS1
In addition, downregulation of miR-383-5p was revealed in pancreatic carcinoma tissues compared with normal tissues (Fig. 3A). A negative correlation between miR-383-5p and TMPO-AS1 expression was revealed in pancreatic carcinoma tissues (Fig. 3B). Then, the miR-383-5p mimics and lncRNA TMPO-AS1 vector were transfected into SW1990 cells to explore the role of miR-383-5p and its interaction with lncRNA TMPO-AS1. Functionally, upregulation of TMPO-AS1 attenuated the inhibitory effect of miR-383-5p on cell proliferation in SW1990 cells (Fig. 3C). The results also revealed that the increased expression of miR-383-5p induced by its mimics was reduced by the lncRNA TMPO-AS1 vector (Fig. 3D). The TMPO-AS1 vector also reversed the inhibition of cell migration and invasion induced by miR-383-5p overexpression in SW1990 cells (Fig. 3E and F). These results indicated that overexpression of miR-383-5p inhibited cell proliferation and motility in pancreatic carcinoma. Moreover, the upregulation of TMPO-AS1 abolished the antitumor effects of miR-383-5p in pancreatic carcinoma.
miR-383-5p directly targets SOX11
Next, potential targets of miR-383-5p were predicted in the TargetScan database (http://www.targetscan.org). It was revealed that SOX11 has a binding site with miR-383-5p (Fig. 4A). It was also revealed that miR-383-5p mimics reduced the luciferase activity of wt-SOX11, indicating that SOX11 is a direct target of miR-383-5p (Fig. 4B). RT-qPCR and western blotting revealed that miR-383-5p mimics inhibited SOX11 expression, while miR-383-5p inhibitors promoted SOX11 expression in SW1990 cells (Fig. 4C). In order to further confirm the relationship between SOX11 and miR-383-5p or TMPO-AS1, the expression level of SOX11 in pancreatic carcinoma tissues was first detected. Compared with normal tissues, SOX11 was revealed to be upregulated in pancreatic carcinoma tissues (Fig. 4D). Notably, miR-383-5p was revealed to negatively regulate SOX11 expression in pancreatic carcinoma tissues (Fig. 4E). Conversely, SOX11 expression was positively correlated with TMPO-AS1 expression in pancreatic carcinoma tissues (Fig. 4F). Therefore, SOX11 was revealed to be a direct target of miR-383-5p and TMPO-AS1 could positively regulate the expression of SOX11 in pancreatic carcinoma.
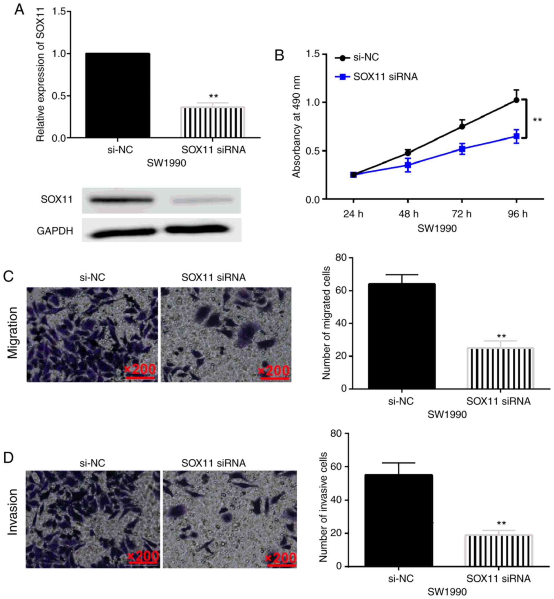
SOX11 is involved in the progression of pancreatic carcinoma
To explore the role of SOX11 in pancreatic carcinoma, SOX11 siRNA was transfected into SW1990 cells. RT-qPCR and western blotting revealed that SOX11 siRNA reduced its expression in SW1990 cells (Fig. 5A). In particular, it was determined that SOX11 downregulation inhibited cell proliferation (Fig. 5B). In addition, knockdown of SOX11 also suppressed cell migration and invasion in SW1990 cells (Fig. 5C and D). Collectively, SOX11 was revealed to play a carcinogenic role in pancreatic carcinoma by promoting cell proliferation, migration and invasion.
lncRNA TMPO-AS1 regulates pancreatic carcinoma tumor growth in vivo
In order to verify whether TMPO-AS1 expression regulates pancreatic carcinoma tumorigenesis in vivo, xenograft analysis was performed. Consistent with previous in vitro experiments, tumor growth in the pcDNA-TMPO-AS1 group was significantly slower than the pcDNA-NC group (Fig. 6A and B). In addition, it was also revealed that lncRNA TMPO-AS1 expression in the mice tissues of the pcDNA-TMPO-AS1 group was higher than that in the pcDNA-NC group (Fig. 6C). After nude mice were sacrificed and tumors were removed, and the tumor weight in the pcDNA-TMPO-AS1 group was revealed to be lower than that in the pcDNA-NC group (Fig. 6D). These data demonstrated that lncRNA TMPO-AS1 downregulation significantly inhibited the growth of pancreatic carcinoma tumor xenograft.
Discussion
Recently, it has been discovered that an increasing number of lncRNAs play important roles in pancreatic carcinoma, including MACC1-AS1 and PVT1 (16,17). In particular, the upregulation of lncRNA PANDAR has been identified in pancreatic carcinoma and increased expression of lncRNA PANDAR promoted cell proliferation and inhibited cell apoptosis in pancreatic carcinoma (18). In the present study, lncRNA TMPO-AS1 was also upregulated in pancreatic cancer tissues and cells. The upregulation of TMPO-AS1 promoted cell viability, migration and invasion in pancreatic carcinoma. Notably, lncRNA TMPO-AS1 promoted the development of pancreatic carcinoma by regulating the miR-383-5p/SOX11 axis. These results indicated that lncRNA TMPO-AS1 acts as a tumor promoter in pancreatic carcinoma.
Consistent with our results, high expression of TMPO-AS1 was also detected in colorectal cancer and lung adenocarcinoma (19,20). In addition, TMPO-AS1 was revealed to promote the progression of cervical cancer by sponging miR-577 and upregulating RAB14 (21). In the present study, miR-383-5p was confirmed to act as a sponge for lncRNA TMPO-AS1. The overexpression of miR-383-5p inhibited the progression of pancreatic carcinoma. It has been reported that miR-383 suppressed the development of pancreatic carcinoma (12), similar to our results. In addition, it was revealed that lncRNA TMPO-AS1 functioned as an oncogene in pancreatic carcinoma by sponging miR-383-5p. Similarly, LINC01128 accelerated the progression of cervical cancer by regulating the miR-383-5p/SFN axis (22). In the present study, lncRNA TMPO-AS1 was revealed to promote the progression of pancreatic carcinoma by mediating the miR-383-5p/SOX11 axis. Furthermore, SOX11 was confirmed to be a direct target of miR-383-5p.
It has been demonstrated that SOX11 is overexpressed in endometrial cancer and mantle cell lymphoma (23,24). In the present study, SOX11 was also upregulated in pancreatic carcinoma. In addition, knockdown of SOX11 inhibited cell proliferation, migration and invasion in pancreatic carcinoma. Similar to our study, it has been reported that the downregulation of SOX11 hindered the proliferation, migration, and invasion of thyroid tumor cells (25). It was revealed that miR-383-5p restrained the progression of pancreatic carcinoma by targeting SOX11. miR-145 also targeted SOX11 to suppress the growth of endometrial cancer (14). In addition, circular RNA CEP128 was proposed as a sponge of miR-145-5p, which promoted the progression of bladder cancer by regulating SOX11 (26). In the present research, lncRNA TMPO-AS1 was revealed to promote the development of pancreatic carcinoma by sponging miR-383-5p and upregulating SOX11. However, there is a limitation in the present study. Our results were only investigated in SW1990 cells, and the results should be verified in an additional cell line in the future.
In conclusion, the present study demonstrated that lncRNA TMPO-AS1 has carcinogenic effects in pancreatic carcinoma. In particular, upregulation of lncRNA TMPO-AS1 promoted cell proliferation, migration and invasion in pancreatic carcinoma by downregulating miR-383-5p and upregulating SOX11. This research may provide a new direction for the treatment of pancreatic carcinoma.
Acknowledgements
Not applicable.
Funding
No funding was received.
Availability of data and materials
The datasets used during the present study are available from the corresponding author upon reasonable request.
Authors' contributions
FX and TZ designed the experiments. XS and SZ conducted the experiments. MN, and YC performed the animal experiments and prepared the figures. YW analyzed the data. FX and TZ wrote and edited the manuscript. All authors read and approved the final manuscript.
Ethics approval and consent to participate
The study was approved by the Institutional Ethics Committee of Qingdao Hospital of Traditional Chinese Medicine (Qingdao Hiser Hospital; Qingdao, China) (approval no. HUN2017-12; approval date: January 5, 2017). All participants provided written informed consents. All animal experiments were approved by the Ethics Committee of Animal Experiments of Qingdao Hospital of Traditional Chinese Medicine (Qingdao Hiser Hospital; Qingdao, China) (approval no. ANI2019-56; approval date: March 6, 2019).
Patient consent for publication
Not applicable.
Competing interests
The authors declare that they have no competing interests.
References
Lin QJ, Yang F, Jin C and Fu DL: Current status and progress of pancreatic cancer in China. World J Gastroenterol. 21:7988–8003. 2015. View Article : Google Scholar : PubMed/NCBI | |
Zeng Y: Advances in mechanism and treatment strategy of cancer. Cell Mol Biol (Noisy-le-grand). 64:1–3. 2018. View Article : Google Scholar : PubMed/NCBI | |
King J, Bouvet M, Singh G and Williams J: Improving theranostics in pancreatic cancer. J Surg Oncol. 116:104–113. 2017. View Article : Google Scholar : PubMed/NCBI | |
Wolfgang CL, Herman JM, Laheru DA, Klein AP, Erdek MA, Fishman EK and Hruban RH: Recent progress in pancreatic cancer. CA Cancer J Clin. 63:318–348. 2013. View Article : Google Scholar : PubMed/NCBI | |
Zhang H, Feng X, Zhang M, Liu A, Tian L, Bo W, Wang H and Hu Y: Long non-coding RNA CASC2 upregulates PTEN to suppress pancreatic carcinoma cell metastasis by downregulating miR-21. Cancer Cell Int. 19:182019. View Article : Google Scholar : PubMed/NCBI | |
Lian Y, Yang J, Lian Y, Xiao C, Hu X and Xu H: DUXAP8, a pseudogene derived lncRNA, promotes growth of pancreatic carcinoma cells by epigenetically silencing CDKN1A and KLF2. Cancer Commun (Lond). 38:642018. View Article : Google Scholar : PubMed/NCBI | |
Li DS, Ainiwaer JL, Sheyhiding I, Zhang Z and Zhang LW: Identification of key long non-coding RNAs as competing endogenous RNAs for miRNA-mRNA in lung adenocarcinoma. Eur Rev Med Pharmacol Sci. 20:2285–2295. 2016.PubMed/NCBI | |
Huang W, Su X, Yan W, Kong Z, Wang D, Huang Y, Zhai Q, Zhang X, Wu H, Li Y, et al: Overexpression of AR-regulated lncRNA TMPO-AS1 correlates with tumor progression and poor prognosis in prostate cancer. Prostate. 78:1248–1261. 2018. View Article : Google Scholar : PubMed/NCBI | |
Qin Z, Zheng X and Fang Y: Long noncoding RNA TMPO-AS1 promotes progression of non-small cell lung cancer through regulating its natural antisense transcript TMPO. Biochem Biophys Res Commun. 516:486–493. 2019. View Article : Google Scholar : PubMed/NCBI | |
Cui H and Zhao J: lncRNA TMPO-AS1 serves as a ceRNA to promote osteosarcoma tumorigenesis by regulating miR-199a-5p/WNT7B axis. J Cell Biochem. 121:2284–2293. 2020. View Article : Google Scholar : PubMed/NCBI | |
Kartha RV and Subramanian S: Competing endogenous RNAs (ceRNAs): New entrants to the intricacies of gene regulation. Front Genet. 5:82014. View Article : Google Scholar : PubMed/NCBI | |
Su QL, Zhao HJ, Song CF, Zhao S, Tian ZS and Zhou JJ: MicroRNA-383 suppresses pancreatic carcinoma development via inhibition of GAB1 expression. Eur Rev Med Pharmacol Sci. 23:10729–10739. 2019.PubMed/NCBI | |
Pugongchai A, Bychkov A and Sampatanukul P: Promoter hypermethylation of SOX11 correlates with adverse clinicopathological features of human prostate cancer. Int J Exp Pathol. 98:341–346. 2017. View Article : Google Scholar : PubMed/NCBI | |
Chang L, Yuan Z, Shi H, Bian Y and Guo R: miR-145 targets the SOX11 3′UTR to suppress endometrial cancer growth. Am J Cancer Res. 7:2305–2317. 2017.PubMed/NCBI | |
Livak KJ and Schmittgen TD: Analysis of relative gene expression data using real-time quantitative PCR and the 2(-Delta Delta C(T)) method. Methods. 25:402–408. 2001. View Article : Google Scholar : PubMed/NCBI | |
Qi C, Xiaofeng C, Dongen L, Liang Y, Liping X, Yue H and Jianshuai J: Long non-coding RNA MACC1-AS1 promoted pancreatic carcinoma progression through activation of PAX8/NOTCH1 signaling pathway. J Exp Clin Cancer Res. 38:3442019. View Article : Google Scholar : PubMed/NCBI | |
Zhao L, Kong H, Sun H, Chen Z, Chen B and Zhou M: lncRNA-PVT1 promotes pancreatic cancer cells proliferation and migration through acting as a molecular sponge to regulate miR-448. J Cell Physiol. 233:4044–4055. 2018. View Article : Google Scholar : PubMed/NCBI | |
Jiang Y, Feng E, Sun L, Jin W, You Y, Yao Y and Xu Y: An increased expression of long non-coding RNA PANDAR promotes cell proliferation and inhibits cell apoptosis in pancreatic ductal adenocarcinoma. Biomed Pharmacother. 95:685–691. 2017. View Article : Google Scholar : PubMed/NCBI | |
Mohammadrezakhani H, Baradaran B, Shanehbandi D, Asadi M, Hashemzadeh S, Hajiasgharzadeh K and Safaralizadeh R: Overexpression and clinicopathological correlation of long noncoding RNA TMPO-AS1 in colorectal cancer patients. J Gastrointest Cancer. 51:952–956. 2019. View Article : Google Scholar | |
Wang Y, Fu J, Wang Z, Lv Z, Fan Z and Lei T: Screening key lncRNAs for human lung adenocarcinoma based on machine learning and weighted gene co-expression network analysis. Cancer Biomark. 25:313–324. 2019. View Article : Google Scholar : PubMed/NCBI | |
Yang J, Liang B and Hou S: TMPO-AS1 promotes cervical cancer progression by upregulating RAB14 via sponging miR-577. J Gene Med. 21:e31252019. View Article : Google Scholar : PubMed/NCBI | |
Hu Y, Ma Y, Liu J, Cai Y, Zhang M and Fang X: LINC01128 expedites cervical cancer progression by regulating miR-383-5p/SFN axis. BMC Cancer. 19:11572019. View Article : Google Scholar : PubMed/NCBI | |
Shan T, Uyar DS, Wang LS, Mutch DG, Huang TH, Rader JS, Sheng X and Huang YW: SOX11 hypermethylation as a tumor biomarker in endometrial cancer. Biochimie. 162:8–14. 2019. View Article : Google Scholar : PubMed/NCBI | |
Wu B, Li J, Wang H, Wu Q and Liu H: MiR-132-3p serves as a tumor suppressor in mantle cell lymphoma via directly targeting SOX11. Naunyn Schmiedebergs Arch Pharmacol. 393:2197–2208. 2020. View Article : Google Scholar : PubMed/NCBI | |
Wang L, Shen YF, Shi ZM, Shang XJ, Jin DL and Xi F: Overexpression miR-211-5p hinders the proliferation, migration, and invasion of thyroid tumor cells by downregulating SOX11. J Clin Lab Anal. 32:e222932018. View Article : Google Scholar | |
Wu Z, Huang W, Wang X, Wang T, Chen Y, Chen B, Liu R, Bai P and Xing J: Circular RNA CEP128 acts as a sponge of miR-145-5p in promoting the bladder cancer progression via regulating SOX11. Mol Med. 24:402018. View Article : Google Scholar : PubMed/NCBI |